Support for Knowledge-Intensive Start-ups

The Investment and Development Agency of Latvia (LIAA) offers support to Latvia’s science-intensive startups to promote the formation of teams and companies, as well as their ability to commercialize research results developed in scientific institutions, while ensuring the continuity of technology transfer.
Who is it for?
Science-intensive startups in Latvia — companies that commercialize research results developed in scientific institutions and are no more than 5 years old at the time of application.
Support provided by the program
- Employee salaries and social insurance contributions, if related to the development of a new product or technology.
- Outsourced services (engineering, marketing, etc.) required for prototyping or commercialization.
- Purchase of components and materials for prototyping.
- Participation in international exhibitions, conferences, visits, and trade missions, as well as national stands.
- Indirect costs (e.g., premises rent, utilities).
- Advance payment – up to 35% of the total project funding, if the application includes an investment agreement.
- Support intensity: 50%.
- Maximum support per application: EUR 150,000.
Deadline
- Project implementation period: 6–24 months, but no later than 30 April 2027.
- Support is available until the funding is exhausted; the total available budget is EUR 1,500,000.
Non-supported areas
- Sectors excluded under EU regulations, such as: primary agriculture, aquaculture, agricultural processing, trade, etc.
- Additional restrictions are set by Cabinet of Ministers regulations — incl. wholesale trade, real estate, gambling, etc.
How to apply?
- Fill in the application at business.gov.lv
- or contact your nearest LIAA regional office.
Currently relevant
The recording and presentation from the 25 September 2025 seminar are available in the “Materials” section.
Application submission opened on 29 September 2025.
As of 5 November 2025, the reserved funding in the support program is EUR 300,000.00.

Atbalsta saņēmējs
Zinātniskā institūcija, kurai jāatbilst šādām prasībām:
- ir Zinātnisko institūciju reģistrā reģistrēta augstskola, šo augstskolu aģentūra un augstskolu struktūrvienība, kā arī zinātniskais institūts, kas ir atvasināta publiska persona;
- pamatdarbības izpausmes veidi ir publiskā izglītība; neatkarīga pētniecība un izstrāde; pētniecības rezultātu izplatīšana bez ekskluzivitātes un diskriminēšanas; zināšanu un tehnoloģiju pārneses darbības;
- nav noteiktas sankcijas.
Latvijas Republikas komercreģistrā reģistrēts komersants, kas atbilst šādām prasībām:
atbilst sīkā (mikro), mazā, vai vidējā komersanta statusam, vai ir mazas vidējas kapitalizācijas sabiedrība. Atbalstu var saņemt arī vidēja kapitalizācijas sabiedrība un lielais komersants ar nosacījumu, ka tas sadarbojas ar sīkajiem (mikro), mazajiem vai vidējiem komersantiem pētniecības un inovācijas aktivitātēs;
Mazas vidējas kapitalizācijas sabiedrības ir vienības, kam ir līdz 499 darbiniekiem un kas nav sīks (mikro), mazs vai vidējs uzņēmums.Vidējas kapitalizācijas sabiedrības ir vienības, kam ir līdz 3 000 darbinieku un kas nav sīks (mikro), mazs, vidējs uzņēmums, vai mazas vidējas kapitalizācijas sabiedrības.
Uzņēmums nav uzskatāms par mazas vidējas vai vidējas kapitalizācijas sabiedrību, ja 25 % vai vairāk kapitāla vai balsstiesību tieši vai netieši kopīgi vai individuāli kontrolē viena vai vairākas publiskas iestādes.
Vidējām kapitalizācijas sabiedrībām un lielajiem komersantiem projekta ietvaros jāsadarbojas ar sīkajiem (mikro), mazajiem vai vidējiem uzņēmumiem pētniecības un inovācijas aktivitātēs. Nepieciešams noslēgts sadarbības līgums vai cita dokumentācija, kas pamato minēto sadarbību pieteikuma ietvaros . Šajā gadījumā izmaksas tiks attiecinātas tikai atbalsta saņēmējam.
- nav par 150 euro lielāku nodokļu parādu;
- nav pasludināts maksātnespējas process;
- ir pieejams de minimis;
- nav noteiktas sankcijas;
- nav sniedzis nepatiesu informāciju vai tīši maldinājis;
- uz kuru neattiecas ES fondu vadības likuma projekta iesniedzēja izslēgšanas noteikumi - likumi.lv.
Atbalsta piešķiršanas kritēriji
Zinātniskā institūcija var pretendēt uz atbalstu, ja:
- tiks īstenots ar tehnoloģiju pārneses un ar saimniecisko darbību nesaistīts pētniecības projekts;
- pētniecības projekta pieteikuma pamatā ir iepriekš veiktu pētniecības projektu rezultāti;
- ienākumi, ko gūs no komercializācijas atbalsta, tiks atkārtoti ieguldīti zinātniskās institūcijas pamatdarbībā pētniecībā un attīstībā;
- tiks nodrošināta pētniecības projekta finanšu plūsmas nodalīšana no citām zinātniskās institūcijas darbības finanšu plūsmām;
- īstenojot pētniecības projektu, tiks nodrošināta atsevišķa ar projekta īstenošanu saistīto saimniecisko darījumu ieņēmumu un izdevumu grāmatvedības uzskaite.
Komersants var pretendēt uz atbalstu, ja:
- tiks īstenots tehnoloģiju pārneses un pētniecības projekts;
- tam ir tiesības uz pētījuma pamatā esošo intelektuālo īpašumu izmantot tālāku pētījumu veikšanai un komercializācijai;
- saņemtais atbalsts tiks vērsts uz eksporta apjoma un produktivitātes kāpināšanu komersanta līmenī piecu gadu laikā pēc projekta pabeigšanas;
- tiks nodrošināta nozaru un darbību vai izmaksu nodalīšana, gadījumā, ja komersants vienlaikus darbojas (pamatdarbība) kādā no neatbalstāmajām nozarēm un darbībām.
Atbalsta saņēmējs var pretendēt uz atbalsta saņemšanu, ja tas atbilst visiem šiem kritērijiem:
- jauna komercializējama produkta vai tehnoloģijas izstrādi nodrošina atbalsta saņēmēja komanda (darbinieki).
- tas izstrādā jaunu produktu vai tehnoloģiju atbalsta saņēmēja līmenī, kuru plāno komercializēt;
- jaunajam produktam vai tehnoloģijai piemīt novitāte un aktualitāte, ir pamatotas priekšrocības attiecībā pret analogiem risinājumiem, ir izstrādāts un pamatots komercializācijas plāns;
- jaunā produkta vai tehnoloģijas izstrādi nodrošina prasībām atbilstoša atbalsta saņēmēja komanda. Gan zinātniskā/pētniecības vadītāja, gan komandas kvalifikācijai un kompetencei jābūt pietiekamai, lai sekmīgi īstenotu atbalstāmo darbību. Komandas sastāvā jābūt atbalsta saņēmēja darbiniekiem, kas piedalās atbalstāmās darbības īstenošanā. Gadījumā, ja atbalsta saņēmēja komandai trūkst kompetences kādas no atbalstāmās darbības īstenošanai, var piesaistīt ārpakalpojuma sniedzēju. Piemēram, darbinieki īsteno eksperimentālo izstrādi, savukārt testēšanas pakalpojumus nodrošina ārpakalpojuma sniedzējs;
- atbalstāmās darbības sniedz ieguldījumu Latvijas Viedās specializācijas stratēģijas (RIS3) mērķu sasniegšanu.
RIS3 jomas ir zināšanu ietilpīga bioekonomika; biomedicīna, medicīnas tehnoloģijas, farmācija; fotonika un viedie materiāli, tehnoloģijas un inženiersistēmas; viedā enerģētika un mobilitāte; informācijas un komunikāciju tehnoloģijas.
- tiks ievērots, ka atbalstāmās darbības īstenošana neradīs būtisku kaitējumu videi.
Pieejamais atbalsts
Komercializācijas atbalsts komersantiem tiek sniegts saskaņā ar de minimis atbalsta piešķiršanas principiem (EK regula 2023/2831). Vairāk par de minimis var uzzināt: https://www.liaa.gov.lv
Zinātniskajām institūcijām atbalsts netiek sniegts kā komercdarbības atbalsts. Kā arī šī atbalsta ietvaros atbalsts zinātniskajām institūcijām ir līdz komercializācijas veikšanai, attiecīgi tālāk visi izdevumi un uzdevumi, kas saistīti ar intelektuālā īpašuma novērtējumu un tiesību nodošanu, ir jāuzņemas zinātniskajām institūcijām.
Finansējuma apjoms vienam pētniecības projektam ir līdz 300 000 euro, un tas tiek sniegts granta veidā ar maksimālo atbalsta intensitāti - 50 %.
Atbalsta finansējuma intensitāte tiek piemērota attiecināmām izmaksām. Attiecināmas ir visas izmaksas, kuras ir nepieciešamas jauna komercializējama produkta vai tehnoloģijas izstrādei, ja tās ir skaidri pamatotas un tieši saistītas ar atbalstāmo darbību.
Atbalstāmo darbību jārealizē atbalsta saņēmēja komandai (darbiniekiem). Ja kādu no atbalstāmajām darbībām plānots nodrošināt ārpakalpojuma veidā, jāveic cenu aptauja, aptaujājot vismaz 3 potenciālos pakalpojuma sniedzējus, kuri ir kompetenti attiecīgā joma. Ārpakalpojuma gadījumā finansējuma intensitāte tiek piemērota izmaksām bez pievienotās vērtības nodokļa, izņemot gadījumus, ja komersants nav pievienotās vērtības nodokļa maksātājs, tas var attiecināt pievienotās vērtības nodokļa izmaksas.
Īstenošanas termiņš ir 12 mēneši no dienas, kad pieņemts lēmums par atbalsta piešķiršanu, bet ne ilgāk kā līdz 2027. gada 30. aprīlim.
Atbalstāmo darbību apraksti
Atbalstāmās darbības jānodrošina atbalsta saņēmēja komandai, kas ir atbalsta saņēmēja darbinieki. Gadījumā, ja darbiniekiem trūkst kompetences kādā no atbalstāmajām darbībām, vai piesaistīt ārpakalpojuma sniedzēju, veicot cenu aptauju.
- komercializācijas stratēģijas izstrāde, iekļaujot projekta ekonomisko pamatojumu, ir konkrēta produkta vai tehnoloģijas apraksts, kurā tiek atainoti secīgi soļi produkta vai tehnoloģijas attīstīšanai no koncepcijas līdz ieviešanai tirgū, kā arī izvēle starp tehnoloģiju tiesību atsavināšanu vai lietošanas tiesību piešķiršanu, vai jauna komersanta veidošanu uz zinātniskās izstrādnes bāzes, kā arī ieteikts, kāda informācija jāsagatavo un kā iegūt potenciālo licenciātu vai investīciju fondu uzmanību un piedāvāt tiem izstrādni vai tehnoloģiju;
- tehniski ekonomiskā priekšizpēte ir projekta potenciāla novērtējums un analīze ar mērķi atvieglot lēmuma pieņemšanas procesu, objektīvi un racionāli apzinot projekta priekšrocības, trūkumus, iespējas un draudus, kā arī nosakot tā īstenošanai vajadzīgos resursus un vispārīgi – tā izdošanās izredzes;
- rūpnieciskie pētījumi ir plānveida pētījumi vai nozīmīgs izpētes darbs ar mērķi iegūt jaunas zināšanas un prasmes jaunu produktu, procesu vai pakalpojumu izstrādei vai jau esošo produktu, procesu vai pakalpojumu būtiskai uzlabošanai. Tie ietver kompleksu sistēmu komplektējošo daļu radīšanu un var ietvert prototipu veidošanu laboratorijas vidē vai vidē ar simulētām saskarnēm ar pastāvošām sistēmām, kā arī izmēģinājuma līniju radīšanu, ja tas nepieciešams rūpnieciskajiem pētījumiem un jo īpaši nepatentētu tehnoloģiju validēšanai;
- eksperimentālā izstrāde ir esošo zinātnisko atziņu, tehnoloģisko, darījumdarbības un citu attiecīgu zināšanu un prasmju iegūšana, kombinēšana, modelēšana un izmantošana, lai izstrādātu jaunus vai uzlabotus produktus, procesus vai pakalpojumus. Tajā var ietilpt arī, piemēram, darbības, kuru mērķis ir jaunu produktu, procesu vai pakalpojumu konceptuāla definēšana, plānošana un dokumentēšana.
Eksperimentālā izstrāde var ietvert prototipu izgatavošanu, demonstrējumus, pilotprojektus, jaunu vai uzlabotu produktu, procesu vai pakalpojumu testēšanu un validēšanu vidē, kas atspoguļo reālus darbības apstākļus, ja galvenais mērķis ir tehniski uzlabot produktus, procesus vai pakalpojumus, kuri vēl nav pietiekami nostabilizējušies. Tā var ietvert tāda komerciāli izmantojama prototipa izgatavošanu vai pilotprojekta izstrādi, kas ir gala komercprodukts un kā ražošana ir pārāk dārga, lai to izmantotu vienīgi demonstrējumu un validēšanas nolūkos.
Eksperimentālā izstrāde neietver ierastās vai regulārās izmaiņas, kas skar esošos produktus, ražošanas līnijas, ražošanas procesus, pakalpojumus un citas operācijas darbības procesā, pat ja minētās izmaiņas ir pielīdzināmas uzlabojumiem;
- Rūpnieciskā īpašuma tiesību nostiprināšana – patentu, dizainparaugu un pusvadītāju izstrādājumu topogrāfiju pieteikumu sagatavošana, papildu aizsardzības sertifikātu sagatavošana zālēm un augu aizsardzības līdzekļiem, kā arī to reģistrācija un uzturēšana spēkā līdz četriem gadiem pēc tiesību piešķiršanas, bet ne ilgāk kā līdz 2029. gada 31. decembrim;
- Produkta rūpnieciskā dizaina izstrāde – produkta estētiskā, funkcionālā un ilgtspējīgā risinājuma izstrāde, vienlaikus uzlabojot vai radot inženiertehnisko, lietošanas, ergonomikas un zīmola attīstības risinājumu. Produkta rūpnieciskais dizains ir būtiski uzlabots salīdzinājumā ar gala labuma guvēja esošā produkta dizainu un rada konkurētspējas priekšrocības;
- produkta vai tehnoloģijas sertificēšanas un testēšanas pakalpojumi;
- komercializācijas piedāvājuma sagatavošana, tai skaitā ekspertu izdevumi komercializācijas piedāvājuma virzīšanai tirgū (ja to paredz komercializācijas stratēģija);
- licencēšanas pakalpojumi, tai skaitā ekspertu izdevumi licences līgumu un intelektuālā īpašuma tiesību nodošanas līgumu sagatavošanai;
- dalība starptautiskajās izstādēs, kontaktbiržās, konferencēs (semināros) ārvalstīs un individuālajās vizītēs (ja individuālo vizīti paredz komercializācijas stratēģija) un dalība Latvijas Investīciju un attīstības aģentūras organizētajos nacionālajos stendos un tirdzniecības misijās to izstrādāto tehnoloģiju un intelektuālā īpašuma komercializācijas nolūkos, ja atbalstu saņem komersants;
- dalība starptautiskajās izstādēs, kontaktbiržās, konferencēs (semināros) ārvalstīs un individuālajās vizītēs (ja individuālo vizīti paredz komercializācijas stratēģija) un dalība Latvijas Investīciju un attīstības aģentūras organizētajos nacionālajos stendos un tirdzniecības misijās, lai nodrošinātu šādu darbību īstenošanu: tehniski ekonomiskā priekšizpēte; rūpnieciskie pētījumi; eksperimentālā izstrādne; rūpnieciskā īpašuma tiesību nostiprināšana; produkta rūpnieciskā dizaina izstrāde; produkta vai tehnoloģijas sertificēšanas un testēšanas pakalpojumi, ja atbalstu saņem zinātniskā institūcija.
Neatbalstāmās nozares un darbības
- Atbalstu nevar saņemt nozarēs un darbībās, kas minētas MK noteikumu Nr.644 2.pielikumā – likumi.lv
Tirdzniecības nozarē – saskaņā ar NACE 2.1 red. G sadaļu "Vairumtirdzniecība un mazumtirdzniecība"; finanšu starpniecības nozarē – saskaņā ar NACE 2.1 red. L sadaļu "Finanšu un apdrošināšanas darbības", izņemot finanšu tehnoloģiju uzņēmumus jeb tādus uzņēmumus, kas attīsta jaunus biznesa modeļus, iedzīvina inovācijas, veido jaunus finanšu produktus un pakalpojumus, pilnveido pakalpojumu sniegšanas veidus un biznesa modeļus; komercpakalpojumu nozarē – saskaņā ar NACE 2.1 red. M sadaļu "Operācijas ar nekustamo īpašumu" un 77. nodaļu "Iznomāšanas un ekspluatācijas līzinga pakalpojumi"; azartspēļu nozarē – saskaņā ar NACE 2.1 red. S sadaļas "Māksla, sports un atpūta" 92. nodaļu "Azartspēles un derības".
- Atbalstu nevar saņemt MK noteikumu Nr.644 773.1.- 773.9.apakšpunktā nosauktajām darbībām – likumi.lv
Ierobežojumi skar darbības, kas saistītas ar atkritumu nozari, fosilo kurināmo izmantošanu, siltumnīcefekta gāzu un CO2 emisiju radīšanu vai rada kaitējuma ūdensobjektiem, aprites ekonomikai, vides piesārņojuma novēršanai un kontrolei bioloģiskās daudzveidības un ekosistēmu aizsardzībai.
- Atbalstu nevar saņemt Regulas 2021/1058 regulas 7. panta 1. punktā noteiktajās nozarēs un darbībās – eur-lex.europa.eu
Ierobežojumi skar kodolelektrostacijas, investīcijas ar mērķi panākt to siltumnīcefekta gāzu emisiju samazināšanu, tabakas nozari, investīcijas lidostās, investīcijas atkritumu poligonos un to atliku apstrādē, ar fosilo kurināmo saistītās investīcijas, investīcijas gāzes sadalē un pārvadē, investīcijas transportlīdzekļos.
- Atbalstu nevar saņemt Regulas Nr. 2023/2831 1.panta 1.punktā "a", "b", "c" vai "d" apakšpunktā minētajās nozarēs – eur-lex.europa.eu (attiecās uz komersantu)
- Ierobežojumi skar zvejas, akvakultūras, lauksaimniecības produktu primāro ražošanu un pārstrādi, un tirdzniecību, kā arī eksporta uz trešajām valstīm pasākumus vai importa aizstāšanu.
Pieteikšanās
Atbalsta saņēmējs atbalstam piesakās, aizpildot pieteikuma formu business.gov.lv sadaļā E-pakalpojumi.
- Informācijai pieteikuma pamatformas pieejamas šeit.
Aizpildot pieteikuma formu business.gov.lv, jāpievieno tajā norādītie pamatojošie dokumenti:
- De minimis atbalsta uzskaites sistēmā jāiesniedz veidlapa, kuras numurs jānorāda pieteikumā – liaa.gov.lv (attiecās uz komersantu);
- deklarāciju par komercsabiedrības atbilstību mazajai (sīkajai) vai vidējai komercsabiedrībai - liaa.gov.lv (attiecās uz komersantu);
- atbalsta saņēmēja darbinieku: zinātniskā/pētniecības vadītāja un komandas, augstāko izglītību apliecinošu dokumentu kopijas un pieredzi apliecinoši CV;
- dokumenti, kas apliecina produkta vai tehnoloģijas īpašuma tiesības (ja attiecās);
- lielajiem komersantiem un vidējām kapitalizācijas sabiedrībām - dokumenti, kas pamato sadarbību ar MVU pētniecības un inovācijas aktivitātēs.
Pieteikuma vērtēšana
Atbalsta saņēmēja un tā jaunā produkta vai tehnoloģijas atbilstība tiek vērtēta divās daļās:
- sākotnēji tiek izvērtēta pieteikuma atbilstība pieteikuma vērtēšanas kritērijiem – PDF.
- ja iegūts pozitīvs vērtējums atbilstības kritērijiem, pieteikums tiek nodots ekspertam kvalitātes kritēriju izvērtēšanai – PDF.
Svarīgi!
- Lai kvalificētos atbalstam, katrā kvalitātes kritērijā (Nr.1-6.2.) ir jāiegūst vismaz 1 punkts.
- Ja kādā no kvalitātes kritērijiem tiks iegūti 0 punkti, pieteikums tiks noraidīts.
- Maksimālais punktu skaits katrā kvalitātes kritērijā ir 3 punkti.
- Visi iesniegtie pieteikumi tiks sarindoti atbilstoši piešķirtajam punktu skaitam. Pieteikumi, kuriem kopējais punktu skaits būs vienāds, tiks sarindoti atbilstoši pieteikumu iesniegšanas dienai, hronoloģiskā secībā.
Minimālās prasības, lai iegūtu vismaz vienu punktu:
| Nr. | Kritērijs | Minimālās prasības 1 punktam |
| 1. | 💡Jaunā produkta vai tehnoloģijas novitāte un aktualitāte | Produkts vai tehnoloģija piedāvā nelielas inovācijas konceptuālā līmenī salīdzinājumā ar jau esošajiem produktiem vai tehnoloģijām. Inovācija ir unikāla tikai Latvijas un Baltijas valstu mērogā.
|
| 2. | ⚙️Jaunajam produktam vai tehnoloģijai ir priekšrocības attiecībā pret analogiem risinājumiem | Ir sniegts vispārīgs jaunā produkta vai tehnoloģijas apraksts un tā galvenās īpašības. Ir identificēta problēma, taču tās aktualitāte vai risinājuma efektivitāte var nebūt pilnībā pamatota. Ir pieminētas dažas priekšrocības attiecībā pret analogiem risinājumiem, taču tās nav detalizētas vai nav pietiekami pārliecinošas. Sasaiste ar tirgus pieprasījumu ir vispārīga. Ir virspusēji aplūkota izmantojamība nozarēs un/vai tikai daļēji identificētas vājās puses.
|
| 3. | 🎯Jaunā produkta vai tehnoloģijas potenciālā ietekme uz RIS 3 mērķu sasniegšanu un sabiedrības aktuālo vajadzību nodrošināšanu | Jaunais produkts vai tehnoloģija veicina vienu no RIS3 prioritārajām jomām. Sasaiste ar RIS3 ir pamatota.
|
| 4. | 🧪Jaunā produkta vai tehnoloģijas tehnoloģiskās gatavības līmenis | Attīstības līmenis ir TRL 2-3 – ir formulēta produkta vai tehnoloģijas praktiskā lietojuma koncepcija, vai ir uzsākta izpēte un izstrāde (analītiskie / laboratorijas pētījumi), lai apstiprinātu prognozes par produkta vai tehnoloģijas komponentēm, un koncepcija ir eksperimentāli pārbaudīta.
|
| 5. | 🛡️Jaunā produkta vai tehnoloģijas intelektuālo īpašumtiesību nodrošinājums | Pretendents ir identificējis potenciālās intelektuālā īpašuma tiesības, kas varētu attiekties uz projektu. Ir sākotnēji apsvērumi par intelektuālā īpašuma tiesību aizsardzības stratēģijām, taču tās nav detalizētas vai nav ieviestas. Pieteikumā ir virspusēji aplūkots jautājums par iespējamiem trešo pušu intelektuālā īpašuma tiesību aizskārumiem, taču nav veikta dziļa analīze vai skaidras risku mazināšanas stratēģijas. Ir plānots veikt konkrētas darbības, kas saistās ar intelektuālā īpašuma tiesību nostiprināšanu. |
| 6. | Pētījumam un jaunā produkta vai tehnoloģijas virzībai komercializēšanai pieejamo resursu novērtējums
| |
| 6.1. | 👨🔬Zinātniskais/pētniecības vadītājs, kas ir atbalsta saņēmēja darbinieks | Ja zinātniskajam vai pētniecības vadītājam ir vismaz maģistra grāds, kas saistīts ar projekta jomu. Nav pieredze sadarbībā ar industriju.
|
| 6.2. | 👥Komandas dalībnieki, kas ir atbalsta saņēmēja darbinieki | Komandā ir identificēti galvenie dalībnieki, un ir norādes par to kompetencēm. Komandas dalībniekiem ir vismaz maģistra līmeņa izglītība vai atbilstoša profesionālā pieredze (vismaz 2 gadi), taču tā var būt salīdzinoši ierobežota vai ne visos būtiskajos aspektos tieši saistīta ar projekta nozari. |
Vērtēšanas komisijas locekļi pieņem lēmumu par pieteikuma apstiprināšanu vai noraidīšanu, pamatojoties uz atbilstības un kvalitātes kritēriju norādīto vērtējumu.
Lēmums par pieteikuma apstiprināšanu vai noraidīšanu tiek pieņemts trīs mēnešu laikā no pieteikumu atlases noslēgšanās.
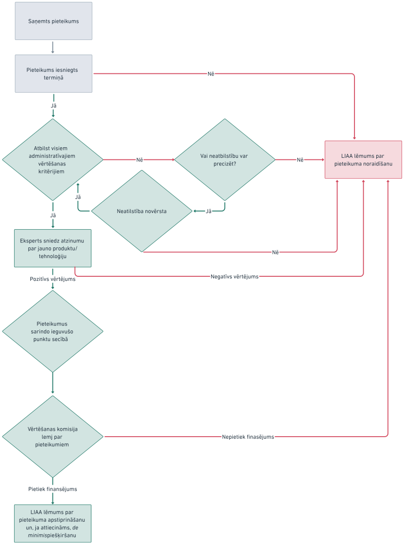
Procesa shēma no pieteikuma iesniegšanas līdz lēmuma pieņemšanai

Īstenošana un atbalsta saņemšana
- Pozitīva LIAA lēmuma gadījumā tiek noslēgts atbalsta līgums – tiks pievienots vēlāk.
- izmaksas attiecināmas no dienas, kad pieņemts lēmums par finansējuma piešķiršanu;
- ieprikumu plāna iesniegšana - PDF;
- atbalsta saņēmējs realizē pieteikumā paredzēto atbalstāmo darbību;
- lai saņemtu atbalsta finansējumu, jāiesniedz maksājuma pieprasījums business.gov.lv. Maksājuma pieprasījuma paraugs – tiks pievienots vēlāk;
- LIAA veic maksājumu pieprasījuma apmaksu
No pieteikuma iesniegšanas līdz atbalsta saņemšanai
- Pretendents iesniedz pieteikumu business.gov.lv;
- LIAA izvērtē, vai pretendents atbilst administratīvajiem vērtēšanas kritērijiem. Ja atbilst, tad pieteikumu nodot tālāk izvērtēšanai ekspertam, ja neatbilst, tad pieteikums tiek noraidīts;
- Eksperts izvērtē, vai pretendents atbilst kvalitātes vērtēšanas kritērijiem. Ja saņemts minimālais punktu skaits, pieteikums tiek izskatīts vērtēšanas komisijā, ja nav saņemts minimālais punktu skaits, pieteikums tiek noraidīts;
- Pieteikumi, kas saņēmuši minimālo punktu skaitu kvalitātes kritērijos un saņēmusi pozitīvu vērtējumu administratīvajos kritērijos, tiek virzīti apstiprināšanai vērtēšanas komisijas sēdē;
- Vērtēšanas komisija apstiprina vērtējumu;
- Pozitīva vērtējuma gadījumā LIAA pieņem lēmumu par pieteikuma apstiprināšanu;
- LIAA slēdz līgumu ar atbalsta saņēmēju;
- Atbalsta saņēmējs iesniedz ieprikuma plānu. Zinātniskajai institūcijai kā publiskajai personai iepirkuma plāns ir jāiensiedz obligāti. Komersantam iepirkuma plāns ir jāiensiedz tikai tādā gadījumā, ja plānotā līgumcena bez PVN ir 70 000 euro vai lielāka
- Atbalsta saņēmējs īsteno atbalstāmo darbību (iekšējiem resursiem vai ārpakalpojumā);
- Atbalsta saņēmējs iesniedz LIAA maksājuma pieprasījumu (MP);
- LIAA izvērtē MP un veic apmaksu atbalsta saņēmējam;
- Atbalsta līgums ir izpildīts pēc pēdējā MP apmaksas.
Informācijas sniegšanas pienākumi
Atbalsta saņēmējam (attiecās tikai uz komersantu):
- atbalsta periodā un trīs gadus pēc projekta īstenošanas jāiesniedz pārskati Centrālajai statistikas pārvaldei par pētniecības, attīstības un inovāciju izmaksām pārvaldes noteiktajā formā un termiņā;
- piecu gadu laikā pēc projekta īstenošanas jāsniedz LIAA datus par eksporta apjoma un produktivitātes pieaugumu.
Jauna produkta apraksts
Jauns produkts – komersanta vai zinātniskās institūcijas līmenī pilnīgi jaunas vai būtiski uzlabotas preces vai pakalpojumi, kurus komersants vai zinātniskā institūcija plāno ieviest tirgū. Būtiski uzlabojumi ir, piemēram, jaunu funkciju pievienošana, funkcionālo īpašību un lietojuma uzlabošana, tai skaitā kvalitātes paaugstināšana, finansiālā pieejamība, lietojamības un ērtuma uzlabošana, ekonomiskāka izmantošana, izturības palielināšana, produkta dzīves ilguma pagarināšana. Nav nepieciešami visu produkta funkciju vai darbības specifikāciju būtiski uzlabojumi. Būtisks uzlabojums var pastāvēt vienlaikus ar preces vai pakalpojuma citas īpašības pasliktinājumu vai pilnīgu izslēgšanu.
Jauna tehnoloģija – izmaiņas tehnoloģijā, iekārtās un programmatūrā, kas uzlabo ražošanas vai pakalpojumu sniegšanas procesu, metodes, kas ir jaunas vai uzlabotas komersanta vai zinātniskās institūcijas līmenī, un tehnoloģija, kuru komersants vai zinātniskā institūcija plāno ieviest tirgū vai ar kuras palīdzību plāno ieviest jaunu produktu tirgū.
Par jaunu produktu vai tehnoloģiju neuzskata:
- kādas procesa daļas izmantošanas pārtraukšanu;
- kapitāla aizvietošanu (izmantotajiem moduļiem identisku moduļu iegāde, paplašinājumi, kas nerada specifikācijas uzlabojumus, iekārtu un programmatūras atjauninājumi);
- komponentu cenu maiņas dēļ radušās izmaiņas (produkta cenas vai ražošanas procesa produktivitātes izmaiņas nav produktu inovācija);
- produktu pielāgojumus konkrētām vajadzībām;
- ikdienas, sezonas un cikliskas izmaiņas un uzlabojumus;
- citu ražotāju preču vai procesu tālākpārdošanu;
- estētiskas izmaiņas, garšas un smaržas izmaiņas un citus uzlabojumus mārketinga nolūkā, kas nemaina funkcijas, lietojumu vai tehniskās īpašības;
- organizatorisko procesu uzlabošanu komersanta darbībā, tai skaitā komersanta līmenī izmantojamas programmatūras un informācijas sistēmas izstrādi komersanta darbības nodrošināšanai.
Komunikācijas un publicitātes vadlīnijas
Atbalsta saņēmēji ir aicināti informēt sabiedrību par atbalstu, kas saņemts no Eiropas Reģionālās attīstības fonda.
Visbiežāk informācija par saņemto atbalstu tiek publicēta atbalsta saņēmēja tīmekļa vietnē vai sociālajos tīklos. To var darīt dažādos veidos, ievērojot šos principus:
- Publicēts īss apraksts par projekta mērķi;
- Tekstuāla atsauce uz Eiropas Reģionālās attīstības fondu;
- Atvērumā jābūt redzamam arī Eiropas Reģionālās attīstības fonda un Nacionālā attīstības plāna logo ansamblim. To publikācijā var ievietot gan kā atsevišķu attēlu, gan integrēt teksta vizuālajos materiālos;
- Ja ieraksts tiek publicēts sociālajos tīklos, tad papildus iepriekšminētajiem punktiem jāizvieto arī mirkļbirka #ESfondi, #EUFunds (atkarībā no ieraksta valodas).
- Eiropas Reģionālās attīstības fonda un Nacionālā attīstības plāna logo ansamblis

- Obligātā logo ansamblī ir ietverti teksti: Līdzfinansē Eiropas Savienība un Nacionālais attīstības plāns. NAP un ES logo var lejupielādēt šeit (JPG)
- Logo lietojams saskaņā ar ES fondu 2021.-2027. gada un Atveseļošanas fonda komunikācijas un dizaina vadlīnijas noteiktajiem logo atveides nosacījumiem (skat. 29.-37. lpp).
Zinātniskā institūcija, kurai jāatbilst šādām prasībām:
- ir Zinātnisko institūciju reģistrā reģistrēta augstskola, šo augstskolu aģentūra un augstskolu struktūrvienība, kā arī zinātniskais institūts, kas ir atvasināta publiska persona;
- pamatdarbības izpausmes veidi ir publiskā izglītība; neatkarīga pētniecība un izstrāde; pētniecības rezultātu izplatīšana bez ekskluzivitātes un diskriminēšanas; zināšanu un tehnoloģiju pārneses darbības;
- nav noteiktas sankcijas.
Latvijas Republikas komercreģistrā reģistrēts komersants, kas atbilst šādām prasībām:
atbilst sīkā (mikro), mazā, vai vidējā komersanta statusam, vai ir mazas vidējas kapitalizācijas sabiedrība. Atbalstu var saņemt arī vidēja kapitalizācijas sabiedrība un lielais komersants ar nosacījumu, ka tas sadarbojas ar sīkajiem (mikro), mazajiem vai vidējiem komersantiem pētniecības un inovācijas aktivitātēs;
Mazas vidējas kapitalizācijas sabiedrības ir vienības, kam ir līdz 499 darbiniekiem un kas nav sīks (mikro), mazs vai vidējs uzņēmums.Vidējas kapitalizācijas sabiedrības ir vienības, kam ir līdz 3 000 darbinieku un kas nav sīks (mikro), mazs, vidējs uzņēmums, vai mazas vidējas kapitalizācijas sabiedrības.
Uzņēmums nav uzskatāms par mazas vidējas vai vidējas kapitalizācijas sabiedrību, ja 25 % vai vairāk kapitāla vai balsstiesību tieši vai netieši kopīgi vai individuāli kontrolē viena vai vairākas publiskas iestādes.
Vidējām kapitalizācijas sabiedrībām un lielajiem komersantiem projekta ietvaros jāsadarbojas ar sīkajiem (mikro), mazajiem vai vidējiem uzņēmumiem pētniecības un inovācijas aktivitātēs. Nepieciešams noslēgts sadarbības līgums vai cita dokumentācija, kas pamato minēto sadarbību pieteikuma ietvaros . Šajā gadījumā izmaksas tiks attiecinātas tikai atbalsta saņēmējam.
- nav par 150 euro lielāku nodokļu parādu;
- nav pasludināts maksātnespējas process;
- ir pieejams de minimis;
- nav noteiktas sankcijas;
- nav sniedzis nepatiesu informāciju vai tīši maldinājis;
- uz kuru neattiecas ES fondu vadības likuma projekta iesniedzēja izslēgšanas noteikumi - likumi.lv.